一、申請條件
1.申請人必須是在本市或外市連續足額繳存住房公積金12個月以上的職工,具有穩定的經濟收入,沒有不良信用記錄,有償還貸款本息的能力;外市繳存職工本人或配偶戶籍需在本市。
2.購買本市自住住房,所購房產必須具有符合法律法規規定的購房合同,且可用于辦理合法有效抵押登記手續;
3.購房首期付款不得低于規定比例;
4.同意按照管理中心規定的擔保方式辦妥擔保手續;
5.法律法規及管理中心規定的其他條件。
二、申請貸款的方式
開發商將申請人買賣合同等資料移交受托銀行,受托銀行將征信結果、校核好的買賣合同復印件等資料移交中心,再由中心通知申請人辦理相關貸款手續。
三、貸款償還
1.申請人可選擇以下兩種還款方式,歸還貸款本息:
(1)等額本息;(2)等額本金。
2.放款一年后可申請提前歸還個人住房公積金貸款的本息,可選擇:
(1)提前一次性歸還全部貸款本息;(2)提前歸還部分貸款本金。
四、住房公積金貸款的額度、期限和利率(附表)
1.貸款額度:需滿足如下條件
(1)最高個人貸款額度=公積金賬戶當前余額+當前月繳存額×當前至法定退休年齡總月數× 繳存調節系數
(2)繳存時間:1年(含)——2年,最高貸款額 10萬元;
繳存時間:2年(含)——3年,最高貸款額 15萬元;
繳存時間:3年(含)——4年,最高貸款額 25萬元;
繳存時間:4年(含)——5年,最高貸款額 35萬元;
繳存時間:5年(含)以上,最高貸款額40萬元。
(3)購買一手住房的個人最高貸款額度為人民幣40萬元,夫妻雙方或共同借款人的最高貸款額度為人民幣70萬元,住房公積金貸款的首付比例不得低于30%。申請住房公積金(組合)貸款的每月償還貸款本息及其他月負債之和不能超過個人月平均收入的50%。
2.貸款年限:購買一手住房的個人住房公積金貸款最長期限為30年,且不得超過所購房產的實際土地剩余使用年限。申請人當前年齡與申請的個人住房公積金貸款期限之和,不得超過其法定退休年齡。
3.貸款利率:第一次使用住房公積金貸款的,貸款利率按中國人民銀行當日掛牌利率執行;第二次使用住房公積金貸款的,貸款利率上浮1.1倍,并且須結清第一套公積金貸款。
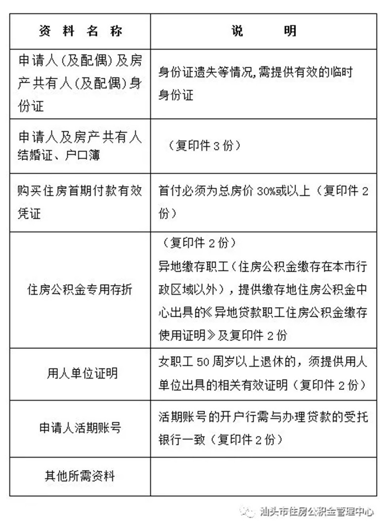
五、需提供資料(以下資料均為原件與A4紙復印件)

六、貸后變更及自動劃轉業務請到受托銀行辦理

(來源:汕頭市住房公積金管理中心)
(本文來源于網絡,版權歸原作者所有!好文章要和大家分享,如有侵權,請聯系刪除!)
